SIPADI (LMS)
Role-based LMS with reporting & exports
Learning Management System with modular NestJS architecture, Prisma migrations discipline, and reporting exports (CSV/XLSX).
TypeScriptNext.jsNestJSPostgreSQLPrisma
Role
Full-stack developer
Timeframe
Project-based development
Category
FULLSTACK
Highlights
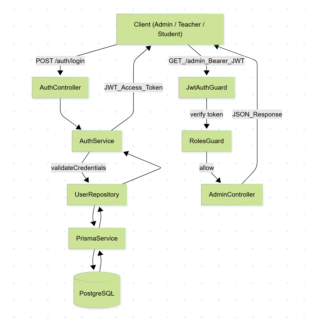
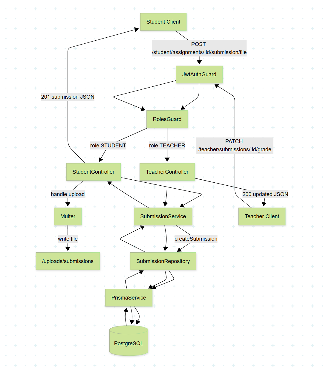
- RBAC (Admin/Teacher/Student)
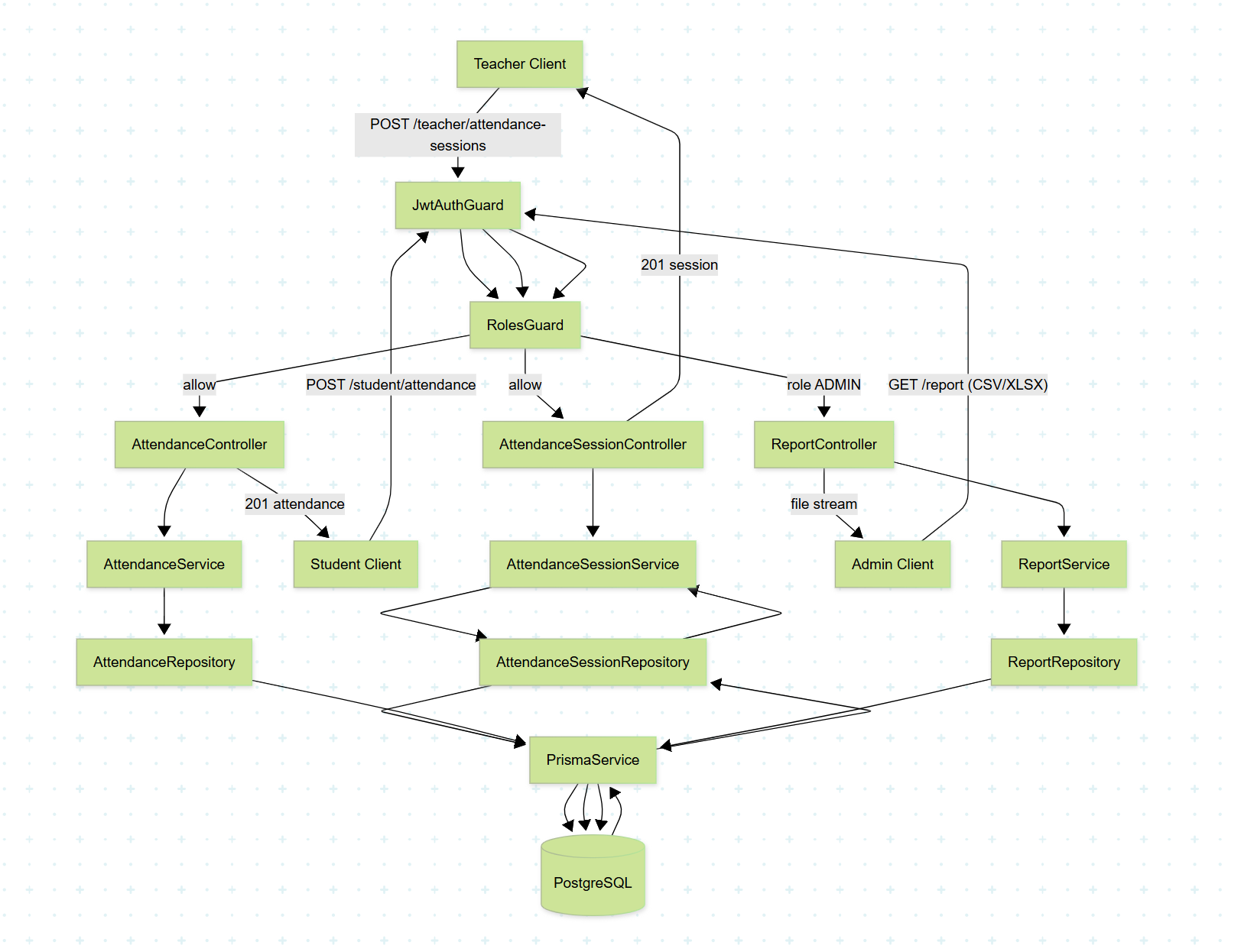
- Report export (CSV/XLSX)
- Modular services + validation
Problems -> Solutions
Problems
- Complex LMS workflows across multiple roles require clear authorization boundaries.
- Reporting needs to be exportable and reliable for teachers/admin.
Solutions
- Implemented RBAC with guarded endpoints and role-scoped queries.
- Built reporting services that generate CSV/XLSX exports with consistent formatting.
- Kept backend modular to maintain clarity as features grew.
Images
Slde to see another image




Live Demo
Impact
- Improved maintainability with modular services and clear separation of concerns.
- Enabled teachers/admin to export reports without manual data work.